首页
新闻通知
经贸新闻
学院通知
工作安排
学院概况
学院简介
领导班子
内设机构
管理团队
党群工作
党建工作
理论学习
组织设置
工会工作
规章制度
本科教育
专业简介
教学管理
应用型人才培养模式创...
本科生论文
特色专业
辅修
相关通知
相关下载
研究生教育
应用经济学博士点
国际贸易学二级硕士点
产业经济学二级硕士点
区域经济学二级硕士点
政治经济学二级硕士点
西方经济学二级硕士点
世界经济学二级硕士点
国民经济学二级硕士点
国际投资二级硕士点
跨国供应链管理二级硕...
人口、资源与环境经济...
国际商务专业硕士
相关通知
相关下载
年度报告
学术研究
学术科研介绍
学科建设
管理文件
学术活动
科研动态
研究成果
相关下载
师资力量
国际经济与贸易系
经济学系
国际商务系
物流管理系
电子商务系
外院专家
行政人员
辅导员
招生就业
本科生招生
硕士生招生
博士生招生
实习与就业
学生天地
经贸资讯
品牌活动
经贸之星
校友之家
通知公告
国际交流
中澳合作项目
国际合作
留学生教育
办公系统
公示公告
党务公开
会议纪要
规章制度
常用下载
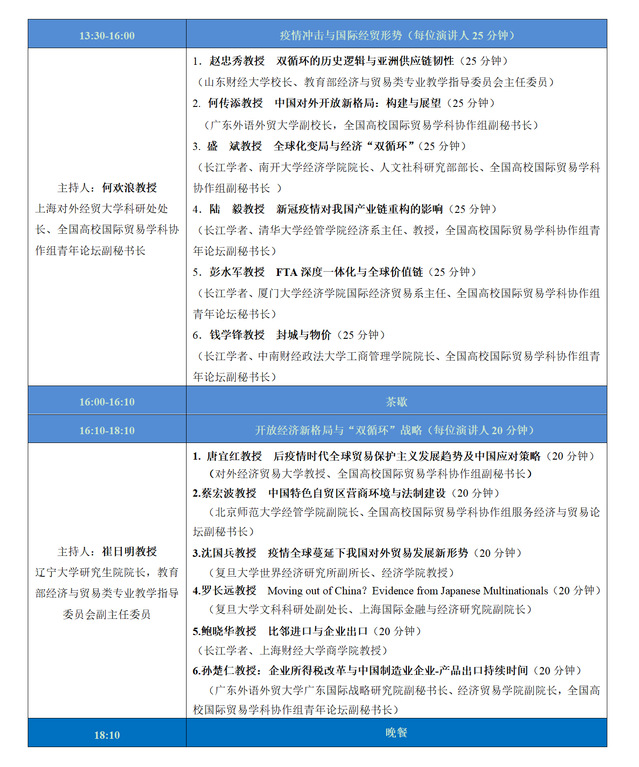
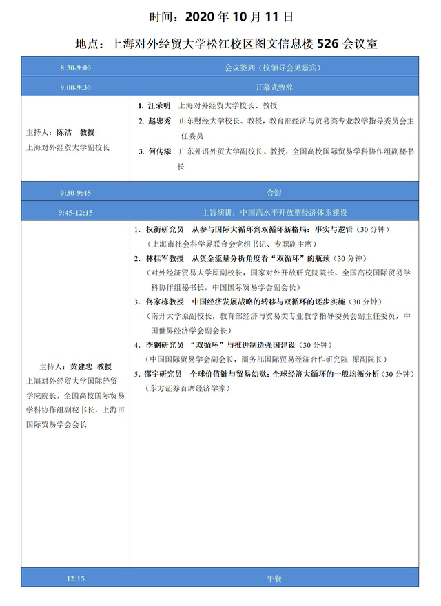
我院承办的“双循环”与开放经济新格局高级研讨会议程
文章来源:经贸学院
作者:
发布时间:2020-10-13
浏览次数:
244
上海对外经贸大学国际经贸学院 版权所有 地址:上海市文翔路1900号 邮编:201620 联系电话:021-67703363 传真:021-67703536
map